ZT【十八大佬】彼得·林奇的投资交易系统

2017-01-31 刘亮 股痴亮
点击上方蓝字关注
林奇,最伟大的基金经理之一,《学以致富》、《彼得林奇的成功投资》、《战胜华尔街》为其著作,分“投资生涯30年”、“投资交易系统”、“分行业投资案例”三部分分解之。本文是第二部分。一、自我研究——投资准备

二、交易计划—股票选择

(一)智知:在日用之微

(二)选股:股票六类

(三)下单之前沉思两分钟

三、交易计划—组合构建

四、交易计划—买卖选择

五、交易计划—定期检查

六、投资法则

(一)林奇投资法则11条

(二)25条股票投资黄金法则

一、自我研究——投资准备《彼得林奇的成功投资》第1-5章。

评估自己作为一位选股者是否胜任,评估投资竞争对手、判断股票是否比债券的投资风险更大,检查自己的财务需求及如何发展一个成功的选股模式。

问题清单:

你如何看待股票市场?

你对美国上市公司的信任程度有多大?

你是否需要进行股票投资?

你期望从股市投资中得到什么回报?

你是短线投资者还是长期投资者?

你对某些突如其来的、出乎意料之外的股价暴跌会如何反应?

在投资之前需确定你的投资目标,弄清楚自己的投资态度。…投资的窍门不是要学会相信自己内心的感觉,而是要约束自己不去理会内心的感觉。…林奇根本不相信能够预测市场,林奇只相信购买卓越公司的股票。。

 

二、交易计划—股票选择《彼得林奇的成功投资》第6-15章

讨论如何充分利用自身的优势,如何寻找最有潜力的公司,如何评估你所持有的公司股票,如何将公司股票划分成六种不同的类型。每一种类型的股票你应该期望得到什么样的回报。在研究一只股票时应该关注哪些问题,如何监视一家公司的发展情况,如何获得公司发展的真实信息以及如何评价这些重要的基本指标。

(一)智知:在日用之微。觉醒对生活的投资智知,此林奇的最高之境。

日常生活的环境正是寻找“10倍股”的最佳地方。在那里找不到,就到大型购物中心去找,到工作的地方去找。…如果你平时在自己工作的场所或附近的购物中心时能够保持一半的警觉,就可以从中发现表现出众的优秀公司,而且你的发现要远远早于华尔街的投资专家。…对病人来说最好的药品是那种能够一次治愈药到病除的良药,而对投资者来说最好的药品则是那种病人需要不断地购买服用的常用药。我们每一个人都不应再让自己熟悉的行业中的大牛股的投资机会从我们眼皮底下白白溜走!…要判断一只股票会不会上涨并没有必要完全了解公司的所有情况…并非只有销售情况好转才能引起你的注意,也可能是你所知道的那家公司有巨额的没有记录在资产负债表上的隐蔽资产。譬如房地产、黄金、石油、木材及电视传媒业务的公司上。——总之,购买自己所了解的公司股票。

同时,以小孩的直觉直指本心,举例问一问如下问题。

林奇的选股基于古老的基本原则:一家成功的公司开拓新的市场时,其盈利增长\其股价也相应随之上涨,或者一家深陷困境的公司经营好转时股价也会上涨。在林奇的投资组合中,一个典型的大牛股一般要经过3-10年或更长的时间才能显示出其英雄本色。…如果你持有一家盈利不断增长的公司的股票,那么你的股票投资回报将会十分丰厚。判断股票价格是不是被高估的快捷方法就是比较股票价格走势线与收益线是否相符。

 

(二)选股:股票六类。六类股各有不同又相互演变,此林奇核心之意。

第一步:瞅瞅公司规模

一般来说,公司的规模大小与投资者从其股票中得到的预期投资收益有很大关系。抛开具体的产品不谈,规模大的公司股票一般不会有太大的涨幅。虽然在某种市场情况下大公司的股票可能表现不错,但是只有投资于规模较小的公司股票才有可能获得涨幅最大的投资收益。另外,有时一连串的不幸会使一家大公司陷入绝望的困境之中,而一旦它从中恢复过来时,它的股票就会出现一个很大的上涨。但在正常情况下,这些市值规模高达数十亿美元的大型公司,它们的盈利都不可能快速增长,从而使其股价在短时间内上涨10倍。

第二步:确定股票类型

一旦林奇确定了某一特定行业中的一家公司相对于同行其他公司而言规模是大是小之后,接下来就要确定这家公司属于六种公司基本类型中的哪一种类型:缓慢增长型、稳定增长型、快速增长型、周期型、隐蔽资产型及困境反转型。一家具体公司的增长速度是快还是慢,要与整个国民经济的增长速度相比较而言。缓慢增长型公司的增长速度非常缓慢,大致与GNP增长率相符,接近美国GNP平均增长速度约3%。快速增长型公司的增长速度非常快,有时一年会增长20%-30%甚至更高,正是在这种快速增长型公司中才有可能找到最具有爆发性上涨动力的股票。

公司的增长率不可能永远保持固定不变,一家公司不可能永远属于某一种固定的类型,那些快速增长型公司不可能永远保持两位数的增长率,它们的增长动力早晚会被耗尽、变成增长率只有个位数的缓慢增长型或稳定增长型公司。…当增长型公司不能再保持较快的发展速度时,如果它盲目进行多元化经营导致经营恶化,就会失去投资者的青睐,从而变成一家困境反转型公司。——绝对不可能找到一个普遍适用于各种类型股票的投资法则。

分析一个公司的股票就像分析一个故事一样,将股票分类只是分析公司股票的第一步。现在至少你已经知道了这个故事大致属于什么类型,下一步就是了解各种细节以帮助你猜测这个故事的未来到底会如何。

第三步:估值故事未来

投资人要问的根本问题是:是什么因素使一家公司具有投资价值?为什么这家公司未来的价值会比现在的价值更高?关于此两个问题,林奇认为最终还是归结为两点:收益和资产,尤其是收益。一般来说,一家公司可以用5种基本方法增加收益:削减成本、提高售价、开拓新市场,在原有市场上销售出更多的产品,重振、关闭或剥离亏损的业务。这些都是投资者在分析一家公司未来发展前景时应该调查研究的关键之处。你越能确定这种推动公司收益增长的动力因素究竟何在,你就越能确定公司未来发展前景将会如何。

一般来说,当注视着同样一片天空时,成熟产业的人看到的是前途黑暗阴云密布,而非成熟产业的人看到的则是前途光明无限。不要理会任何形容词,只管事实和数据。…当林奇拜访一家上市公司的总部时,真正寻找的是对这家上市公司总部办公场所的一种感觉。丰厚的收益和简朴的公司总部乃是一个产生大牛股的绝佳组合。

一些重要的财务指标

(1)某种产品在总销售额中占的比例

(2)市盈率\PEG——公司收益增长率相当于市盈率的2倍或更高的股票。

(3)每股净现金头寸。每股净现金是公司股票价格的底部下限。

(4)资产负债率<25%。

(5)账面价值

(6)隐蔽资产:

(7)现金流量:林奇更喜欢投资于那些不依赖资产支出的股票。

(8)存货:当存货增长速度比销售增长速度更快时,是一个十分危险的信号。

(9)养老金计划:

(10)净利润增长率:高收益增长率正是创造公司股票上涨很多倍的大牛股的关键所在。在其他条件完全相同的情况下,收益增长率较高的股票更值得买入。比如,收益率为20%(市盈率为20倍)的股票要优于增长率为10%(市盈率为10倍)的股票。

(11)税后利润:在股票投资中真正的底线是什么呢?它是指损益表底部最后一个数字,即税后利润。

(12)税前利润率:在行业复苏阶段,公司业务好转,行业内税前利润率最低的公司将会成为最大的黑马。如果不管行业是否景气都打算长期持有一只股票,那么你就应该选择一家税前利润率相对较高的公司;如果你打算在行业成功复苏阶段持有一只股票,你应该选择一家税前利润率相对较低的公司。

林奇13条选股准则

“任何傻瓜都能经营这项业务”是完美公司的一个特点,而林奇所梦寐以求的正是完美公司的股票。你永远不可能找到完美公司的。但是如果你想象一下,你就会知道一家完美公司应该具备哪些特点,其中最重要的13个特点如下:

(1)公司名字听起来枯燥乏味,甚至听起来很可笑则更好

(2)公司业务枯燥乏味

(3)公司业务令人厌恶

(4)公司从母公司分拆出来

(5)机构没有持股,分析师不追踪

(6)公司被谣言包围:据传与有毒垃圾或黑手党有关

(7)公司业务让人感到有些压抑

(8)公司处于零增长行业中

(9)公司有一个利基(“利基”即市场缝隙战略)

(10)人们要不断购买公司的产品

(11)公司是高科技产品的用户

(12)公司内部人士在买入自家公司的股票

(13)公司在回购股票

林奇避而不买的股票

(1)避开热门行业的热门股票

(2)小心那些被吹捧成“下一个”的公司

(3)避开“多元恶化”的公司

(4)当心小声耳语的股票

(5)小心过于依赖大客户的供应商公司股票

(6)小心名字花里胡哨的公司

 

(三)下单之前沉思两分钟——省察克治,问心于己

第一步,你已经弄清了自己所研究的公司股票究竟属于哪一种类型;

第二步,根据股票的市盈率倍数,大致估计当前股价是否高估;

第三步,尽可能详细了解公司正如何经营运作以使公司业务更加繁荣,增长更加强劲,或实现其他预期将会的良好效果,这就是我们最想要了解的公司未来发展的“故事”。

在下单之前,林奇会有两分钟的内心独白:

之所以对这只股票感兴趣的原因是什么?

需要哪些条件这家公司会取得成功?

这家公司未来发展面临哪些障碍?

如果连一个小孩子也能听懂你的分析,那么表明你已经真正抓住了这家公司发展的关键了。

 

三、交易计划—组合构建《彼得林奇的成功投资》第16章

讨论如何设计投资组合,如何跟踪分析你感兴趣的公司的情况,何时应该买入及何时应该卖出。。

(一)资金的集中与分散

不论是投资收益很好还是很坏的时候,你都应该始终坚持一种正确的投资策略,只有这样才能使长期投资回报最大化。定立一个合理长期平均投资收益率,不要幻想根本不切实际的投资收益率目标。投资的关键并非确定一个持股的合理数量,而是逐一调查研究确定每一只股票的质量。投资者应该应该尽可能多地持有符合以下条件的股票:1)对该公司有着特别深入的了解;2)该公司具有令人兴奋的远大发展前景。

对于一个小的投资组合来说,持有3-10只股票比较合适,这样适当分散投资也许会给你带来以下好处:

(1)如果你寻找的是10倍股,那么你持有的股票越多,在这些股票中出现一只10倍股的可能性就越大。

(2)持有股票越多,在不同股票之间调整资金配置的弹性就越大,这是林奇投资策略的一个重要组成部分。

资金的集中与分散,关键是只买入你真正清楚了解的公司的股票。根本不存在任何一种合适的方法能够量化分析投资风险与回报具体是多少,你在设计自己的投资组合的时候,应该加入2只稳定增长型公司的股票,从而在一定程度上平衡持有4只快速增长型公司股票和4只困境反转型公司股票的巨大投资风险。需要强调:买入一只稳定增长型公司股票的目的是在一定程度上降低投资风险。但是如果你买入的价格过高,结果不但不能降低投资风险,反而会增加投资风险。

(二)生命周期不同,因人制宜

对个人而言,你的投资组合设计可能需要随着年龄的改变而改变。年轻的投资人未来还有一生的时间可以挣得很多的工资收入,因此可以用更多的资金来追逐10倍股。那些年纪大的投资人却并不能如此,他们更需要从股票投资中获得稳定的收入来维持生活,因此年轻的投资人比年长的投资人有更多的时间进行尝试,即使犯一些错误也不要紧,直到寻找到一只超级大牛股从而成就一番伟大的投资事业。一个投资者和另一个投资者的条件和情况往往又很大的不同,所以每个投资者只能根据自身的情况进一步分析如何构造符合自身需要的投资组合。

(三)永远战斗,股票调配之道

林奇只会把一种股票换成另一种股票,而不会换成现金,除非是为应付基金赎回。卖掉股票换成现金就意味着这一部分彻底脱离了股票市场。林奇建议要把资金永远留在股票市场里,根据基本面的变化把资金在不同股票之间进行转换。林奇认为,决定将一定数量的资金一直留在股市之中进行投资,这样会使你避免许多时机选择失误的投资操作和由此产生的心理痛苦。…一些投资者总是习惯性卖出“赢家”——股价上涨的股票,却死抱住“输家”——股价下跌的股票,这种投资策略如同拔掉鲜花却浇灌野草一样愚蠢透顶;另外一些人则相反,卖出“输家”——股价下跌的股票,却死抱住“赢家”——股价上涨的股票。这种投资策略也高明不了多少。这两种策略都十分失败的原因在于,二者都把当前股价变化看做公司基本价值变化的指示器。在林奇看来,一个更好的投资策略是根据股票价格相对于公司基本面的变化情况来决定买入和卖出以调整投资组合中不同股票的资金分配。

(1)通过把资金在几只收益中等的稳定增长型股票之间进行买入和卖出的转换操作,总体上能够得到与长期持有一只大牛股相当的投资收益率。

(2)只要快速增长型公司的收益继续增长,规模继续扩张,并且没有出现影响公司增长的障碍,林奇就会继续持有这些快速增长型公司的股票。

(3)如果是在两只快速增长型股票之间进行选择,如果其中一只股票已经上涨了50%并且公司发展前景让人怀疑,而另一只股票已经下跌或基本没动但公司发展前景更好,那么林奇会卖出前一只股票然后将资金用来增持后一只股票。

(4)林奇对周期型公司股票和困境反转型公司股票也是这样进行投资操作。卖出那些基本面恶化并且股价上涨的股票,把资金用来增加买入那些基本面好转并且股价下跌的股票。

(5)一只好股票价格下跌并不是什么痛苦的悲剧,除非你是在下跌后低价卖出,而不是更多地追加买入。对林奇来说,股价下跌正是追加买入质优价廉好股票的大好时机,你应该从那些未来具有很大上涨可能性但目前股价表现最差或远远落后的股票中选择进一步追加买入。

——林奇十分厌恶止损指令。如果你不能说服自己坚持“当我的股票下跌25%时我就追加买入”的正确信念,永远戒除“当我的股票下跌25%我就卖出”的毁灭性错误信念,那么你永远不可能从股票投资上获得什么像样的回报。坚决持有股票——只要公司发展前景继续保持不变或变得更好——过几年后你会获得连自己也感到吃惊的巨大惊人回报。

 

四、交易计划—买卖选择《彼得林奇的成功投资》第17-18章

要获得惊人的丰厚投资回报,你必须在正确的时机及时买入和及时卖出股票。事实上,买入股票的最佳时机往往就是你确信发现了价值可靠却价格低廉的股票之时。但在特殊时期,很有可能发现特别的股票:在股市崩盘、大跌、激烈震荡,像自由落体一样直线下跌的时候,这种现象股市每隔几年就会出现。

(一)不要过早卖出,问一问初心

在一只股价上涨之后继续坚决持有,往往要比股价下跌之后继续坚决持有困难得多。如果感觉自己有被假象愚弄而出局的危险,那么林奇就会重新审视一下自己最初购买这只股票的理由,看看现在和过去相比情况有否不同。

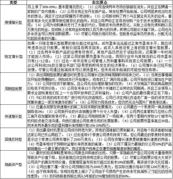
(二)何时真的应该卖出?六类股的卖出要点

根本没有一个完全适用的统一公式可以确定卖出时机。林奇毫不关注外部宏观经济情况的变化,除了少数几个非常明显的重大事件之外,林奇能够确定这一重大宏观经济事件将会以某一具体方式影响到某一具体行业。…

事实证明,如果你很清楚地知道自己当初买入一只股票的理由,自然就会清楚地知道何时应该卖出这只股票。

(三)12种关于股价的最愚蠢且最危险的说法

1、股价已经下跌这么多了,不可能再跌了

2、你总能知道什么时候一只股票跌到底了,

3、股价已经这么高了,怎么可能再涨呢

4、股价只有3美元,我能亏多少呢

5、股价最终会涨回来的

6、黎明前总是最黑暗的

7、等到股价反弹到10美元时我才会卖出

8、我有什么可担心的,保守型股票不会波动太大

9、等的时间太长了,不可能上涨了

10、看看我损失了多少钱,我竟然没买这只大牛股

11、我错过了这只大牛股,我得抓住下一只这样的大牛股

12、股价上涨,所以我选的股票一定是对的;股价下跌,所以我选的股票一定是错的

五、交易计划—定期检查《战胜华尔街》第22章

稳健的投资组合需要定期检查和思考——大约每6个月就要进行一次。如同以前根本不了解这家公司一样进行认真仔细的分析。。重新核查还应该包括去商店里实地看一下公司的产品对顾客是否仍然具有吸引力以及是否有征兆表明公司将会继续兴旺繁荣。

作为股票的挑选者,你不能对任何事情进行假设,你必须遵循市场行情,需要持续回答以下两个基本的问题:(1)和收益相比,股票目前的价格是否还具有吸引力?(2)是什么导致公司的收益持续增长?

这里,你可能会得到以下三个结论当中的一个:(1)市场状况日益好转,因此你可能打算增加投资;(2)市场行情日益恶劣,从而你可能会打算减少投资,或者(3)市场行情没有发生变化,因此你既可以维持原来的投资计划,也可以投资到另一只股票当中,以获得更好的投资回报。

林奇定期检查表格之一

林奇1977-1990年最重要的50只股票

六、投资法则:《战胜华尔街》

(一)林奇投资法则11条

林奇投资法则1:如果你看歌剧与看球赛的次数之比是3:0,你就应该意识到你的生活肯定有些地方出问题了。

林奇投资法则2:那些偏爱债券的投资人啊,你们可知道不投资股票错过的财富有多大。

林奇投资法则3:千万不要对任何无法用蜡笔将公司业务描述清楚的股票进行投资。

林奇投资法则4:你无法从后视镜中看到未来。

林奇投资法则5:根本没有必要白白花钱请大提琴家马友友来放演奏会录音。

林奇投资法则6:既然要选择一只基金,就一定要选择一只业绩优秀的好基金。

林奇投资法则7:公司办公室的奢华程度与公司管理层回报股东的意愿成反比。

林奇投资法则8:如果长期国债的投资收益率高出标准普尔500股票指数的红利收益率6个百分点或更多,那就应该卖出股票而买入长期国债。

林奇投资法则9:并非所有的普通股都一样普通。

林奇投资法则10:当你在德国高速公路上驾车时,千万不要从后视镜向后看。

林奇投资法则11:最值得买入的好股票,也许就是你已经持有的那一只股票。

林奇投资法则11:要治疗那些觉得自己的股票肯定会大涨的幻象,最好的药方

林奇投资法则12:当一家公司即将灭亡时,千万不要押宝公司会奇迹般起死回生。

(二)25条股票投资黄金法则

1、投资很有趣、很刺激,但如果你不下功夫研究基本面的话,那就会很危险;

2、作为一个业余投资者,你的优势并不在于从华尔街投资专家那里获得所谓的专业投资建议。你的优势其实在于你自身所具有的独特知识和经验。如果充分发挥你的独特优势来投资于自己充分了解的公司和行业,那么你肯定会打败那些投资专家们。

3、过去30多年来,股票市场被一群专业机构投资者所主宰,但是与一般人的想法正好相反。林奇认为使业余投资者更容易取得更好的投资业绩。业务投资者尽可能忽略这群专业机构投资者,照样战胜市场。

4、每只股票后面其实都是一家公司,你得弄清楚这家公司到底是如何经营的。

5、经常出现这样的事:短期而言,比如好几个月甚至好几年,一家公司业绩表现与其股价表现毫不相关;但是长期而言,一家公司业绩表现肯定与其股价表现是完全相关的。弄清楚短期和长期业绩表现与股价表现相关性的差别,是投资赚钱的关键。同时,这一差别也表明,耐心持有终有回报,选择成功企业的股票方能取得投资成功。

6、你得弄清楚你持股的公司基本面究竟如何,你得搞明白持有这只股票的理由究竟是什么。不错,孩子终究会长大的,但是股票并非终究会上涨的。

7、想要一旦赌赢就会大赚一把,于是大赌一把,结果往往会大输一把。

8、把股票看做是你的孩子,但是养孩子不能太多,投资股票也不能太多,太多你就根本照顾不过来了。林奇建议业余投资者在任何时候都不要同时持有5只以上的股票。

9、如果你怎么也找不到一只值得投资的上市公司股票,那么就远离股市,把你的钱存到银行里,直到你找到一只值得投资的股票。

10、永远不要投资你不了解其财务状况的公司股票。在买入股票之前,一定要先检查一下公司的资产负债表,看看公司是否有足够的偿债能力,有没有破产风险。

11、避开那些热门行业的热门股。冷门行业和没有增长的行业中的卓越公司股票往往会成为最赚钱的大牛股。

12、对于小公司股票来说,你最好躲在一边耐心等待,等到这些小公司开始实现盈利时,再考虑投资也不迟。

13、如果你打算投资一个正处于困境之中的行业,那么一定要投资那些有能力渡过难关的公司股票,而且一定要等到行业出现复苏的信号。不过,像生产电子管这样的行业是永远没有复苏的希望了。

14、只要找到几只大牛股,集中投资,业余投资者一辈子在投资上花费的时间和精力就远远物超所值了。

15、在任何一个行业,在任何一个地方,平时留心观察的业余投资者就会发现那些卓越的高成长公司。而且发现时间远远早于那些专业投资者。

16、股市中经常会出现股价大跌,没有事先准备的投资者会吓得胆战心惊,慌忙低价割肉,逃离股市,许多股票会变得十分便宜,对于事先早做准备的投资者来说反而是一个低价买入的绝佳机会。

17、每个人都有投资股票赚钱所需要的知识,但并非每个人都有投资股票赚钱所需要的胆略,有识且有胆才能在股票投资上赚大钱。如果你在股市大跌的恐慌中很容易受别人影响,吓得赶紧抛掉手中所有的股票,那么胆小怕跌的你最好不要投资股票,也不要投资股票型基金。

18、总是会有事让人担心。不要被市场纷纭所扰,除非公司基本面恶化,否则坚决不要恐慌害怕而抛出手中的好公司股票。

19、根本没有任何人能够提前预测出未来利率变化、宏观经济趋势及股票市场走势。不要理会任何对未来利率、宏观经济和股市的预测,集中精力关注你投资的公司正在发生什么变化。

20、如果你研究了10家公司,你就会找到一家远远高于预期的好公司。如果你研究了50家公司,你就会找到5家远远高于预期的好公司。在股市中总会有让惊喜的意外发现,那就是业绩表现良好却被专业机构投资者忽视的好公司股票。

21、不研究公司基本面就买股票,就像不看牌就打牌亿元,投资赚钱的机会很小。

22、当你持有好公司的股票时,时间就会站在你这一边;持有时间越长,赚钱的机会就越大。耐心持有好公司股票终将有好回报。但如果你持有的是股票期权,时间就会站在你的对立面,持有时间越长,赚钱的机会越小。

23、如果你有胆量投资股票,却没有时间也没有兴趣做功课研究基本面,那么你的最佳选择是投资股票型基金。你应该分散投资于几种风格不同的股票投资基金。注意:投资于6只投资风格相同的股票基金并非分散投资。

24、在过去10年里,美国股市平均投资收益率在全球股市中仅仅排名第八,因此你可以购买那些投资于海外股市且业绩表现良好的基金,从而分享美国以外其他国家股市的高成长。

25、长期而言,投资于一个由精心挑选的股票或股票投资基金构成的投资组合,业绩表现肯定要远远胜过一个由债券或债券基金构成的投资组合。但是投资于一个由胡乱挑选的股票构成的投资组合,还不如把钱放在床底下更安全。

发表评论

您的邮箱地址不会被公开。 必填项已用 * 标注

18 + 13 =

季报追踪网 ERTrack.com
滚动至顶部